The #1 Visual Q&A Platform

Beating the Frontier Models for Engineering Schematics

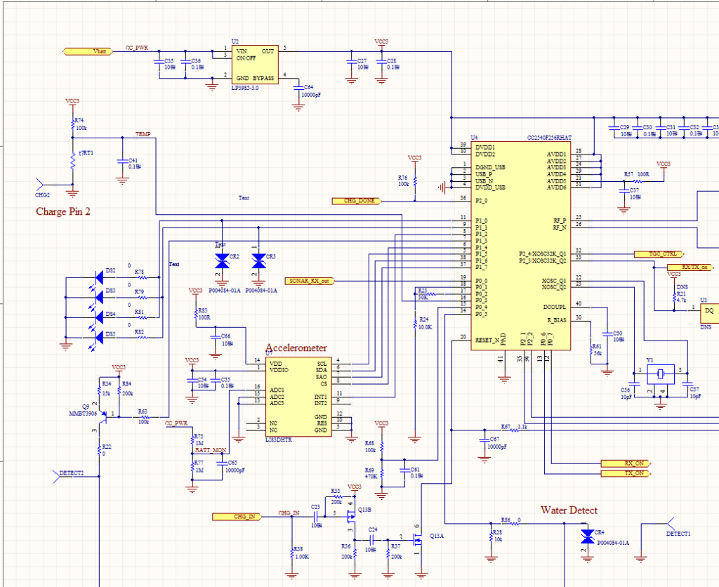
Ask Questions About Circuit Diagrams, PCB Layouts & Engineering Schematics
Purpose-built Visual Q&A for semiconductor designs, manufacturing schematics, and technical diagrams. Upload complex engineering drawings and get accurate answers that understand spatial relationships, component topologies, and circuit intent.

No credit card required

Understands CAD formats

Layer-aware analysis

#Premium Services

Fortifying Your
AI Stack.

Secure the next generation of intelligent systems before attackers do.
Active Users Untilizing the Platform
0 M+
Accurate AI Platform
0 %
Download App on Mobile & Desktop
0 M+
Fully customizable AI companion

Vitae dignissim curabitur nascetur nullam fermentum conubia dolor sagittis habitant habitasse ut etiam

The Challenge

Why Schematic Q&A Demands More Than Retrieval-Augmented Reasoning

Unlike text-based document analysis, schematic Q&A requires understanding spatial relationships, circuit topology, and engineering intent. Traditional RAG approaches fall short when precision is critical.

Ambiguity & Context Complexity

In schematic QA, meaning is contextual and spatial — a wrong line thickness, misplaced node, or mislabeled connector can change circuit behavior. Understanding requires reasoning about geometry, topology, and intent simultaneously.

Impact:Semantic errors propagate through entire designs

No Standard Labeling or Uniform Data

Manufacturing and semiconductor diagrams vary massively by vendor, CAD system, and layer stack. Unlike textual QA with standardized templates, schematic QA faces non-uniform symbols, annotation styles, and proprietary drawing layers.

Impact:Supervised learning and generalization becomes extremely difficult

Requires Multimodal Reasoning

Visual QA must blend vision + text + logic. Questions like 'does this net connect the same component across layers?' require structural reasoning across hierarchies and 2D spatial relationships.

Impact:Single-modal models cannot capture cross-layer dependencies

Tiny Visual Errors = Massive Real-World Costs

A single misplaced node or mislabeled trace can cost millions in rework or downtime. Schematic QA requires semantic correctness — every connection, label, and symbol must align with engineering intent.

Impact:Production failures from schematic errors cost $2M+ per incident

Circuit topology and component hierarchies

Multi-layer spatial relationships

Vendor-specific symbol libraries

Engineering design intent and constraints

Features

Purpose-Built for Engineering Schematics

Intuitive two-panel interface with drag-and-drop uploads, topology-aware analysis, and enterprise-grade security for your most sensitive designs.

Topology-Aware Q&A

Ask about circuit connections, component relationships, and net paths. Understands how elements connect across layers.

CAD-Native Support

Upload schematics from Altium, Eagle, KiCad, OrCAD, and more. Preserves layer information and metadata.

Layer-Aware Analysis

Analyze multi-layer PCBs with understanding of signal, power, and ground planes. Track vias and cross-layer connections.

Component Tracing

Every answer includes visual highlights showing exact component locations and connection paths in your schematic.

Multi-Schematic Analysis

Upload entire design packages and ask questions that span multiple sheets, hierarchies, and sub-circuits.

Design IP Protection

GDPR, ISO 27001, SOC 2, NIST AI RMF compliant. Your proprietary designs stay confidential and secure.

Symbol Recognition

Understands vendor-specific symbols, custom components, and non-standard annotations across different CAD systems.

Design Library Management

Organize schematics by project, revision, or design phase with searchable thumbnails and version tracking.

Features

Purpose-Built for Engineering Schematics

Intuitive two-panel interface with drag-and-drop uploads, topology-aware analysis, and enterprise-grade security for your most sensitive designs.

 

 

Spatial-Aware Interface for Complex Schematics

Built with a clean two-panel interface designed for engineering workflows. Keep your schematics organized on one side while asking topology-aware questions on the other.

  • Layer-by-layer thumbnail previews with via highlighting
  • Real-time chat with circuit topology understanding
  • Visual connection highlighting on schematic
  • Component location citations with pin-level accuracy
PCB Design
Use Cases

Built for Engineering & Manufacturing Teams

From semiconductor design to manufacturing floor, Visual Q&A helps engineering teams validate designs, prevent costly errors, and accelerate review cycles.

Hardware Engineers

Review PCB layouts, validate signal integrity, and verify component connections. Ask 'does pin 7 of U3 connect to ground?' and get precise answers with visual highlights.

Semiconductor Teams

Analyze IC schematics, verify power distribution networks, and validate clock trees. Understand multi-layer routing and cross-reference against design specs.

Manufacturing Engineers

Validate assembly drawings, check Bill of Materials against schematics, and identify potential manufacturing issues before production starts.

Design Verification

Automate schematic reviews against design rules, verify net connections, and catch errors that could cost millions in production delays or recalls.

Design IP Protection

Your Proprietary Designs Stay Confidential

Designed for semiconductor and electronics companies handling sensitive design IP. We adhere to industry-leading security standards, ensuring your proprietary schematics and PCB designs are protected with the highest level of data integrity and confidentiality.

GDPR

Compliant

ISO 27001

Certified

SOC 2

Type II

NIST AI RMF

Aligned

OWASP

Secure

Zero-Trust Architecture

End-to-end encryption for schematics, design files, and all AI model interactions

 

On-Premise Deployment

Keep your design IP within your infrastructure with air-gapped deployment options

 

Design Audit Trails

Complete version tracking and access logs for regulatory and IP protection compliance

 

Preventing Million-Dollar Errors

Join engineering teams who trust Visual Q&A to validate critical schematic designs

50+

Engineering Teams

10K+

Schematics Analyzed

$2M+

In Prevented Errors

94.5%

Detection Accuracy

Preventing Million-Dollar Errors
Book a Demo with Our AI Security Experts
See how Votal AI identifies, validates, and mitigates AI risks across real-world enterprise systems.